|
NIREP
|
2D synchronized viewer of a 3D image. More...


Public Member Functions | |
| virtual vtkActor * | AddDataSet (vtkDataSet *dataset, vtkProperty *property=NULL) |
| virtual void | SetImage (vtkImageData *image) |
| void | SetImage (gec::Deform< double > *image) |
| virtual void | SetLevel (double) |
| virtual void | SetLookupTable (vtkScalarsToColors *lut) |
| virtual void | SetOrientation (unsigned int orientation) |
| virtual void | SetWindow (double) |
| virtual vtkActor * | SyncAddPolyData (vtkPolyData *polydata, vtkProperty *property=NULL, double thickness=0.2) |
| virtual void | UpdatePosition () |
| vtkTypeRevisionMacro (Grid, NIREPvtkViewImage2D) | |
Static Public Member Functions | |
| static Grid * | New () |
Protected Member Functions | |
| Grid () | |
| void | UpdateImageActor () |
| ~Grid () | |
Protected Attributes | |
| gec::Deform< double > * | deform |
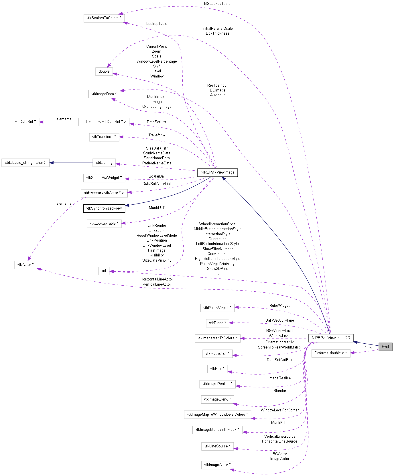
2D synchronized viewer of a 3D image.
This class allows to view 2D orthogonal slices (namely axial, sagittal and coronal) of a 3D image. This class implements lots of features like: various possible interactions (positioning, zooming, windowing), coloring of the slice w.r.t. a lookup table, overlapping of a second image, overlapping of a mask image (image of labels). Display conventions can be chosen between radiologic (the left of the patient appears on the right of the screen) and neurologic (left is left and right is right).
It uses a synchronization mechanisms between other views. Views are linked together using a cycle graph structure (implemented in the base class
| Grid::Grid | ( | ) | [protected] |
| Grid::~Grid | ( | ) | [protected] |
| vtkActor * Grid::AddDataSet | ( | vtkDataSet * | dataset, |
| vtkProperty * | property = NULL |
||
| ) | [virtual] |
Add a dataset to the view. The dataset will be display as an intersection of it with the displayed image slice, i.e., tetrahedron will be displayed as triangles, triangles as lines, lines as points. A vtkProperty can be specified to specify the freshly generated actor properties.
if (dataset->GetActualMemorySize() > 20000) { vtkWarningMacro(<< "DataSet is to big for this projection type !\n"); doit = false; }
Reimplemented from NIREPvtkViewImage2D.
| static Grid* Grid::New | ( | ) | [static] |
Reimplemented from NIREPvtkViewImage2D.
| void Grid::SetImage | ( | gec::Deform< double > * | image | ) |
| virtual void Grid::SetImage | ( | vtkImageData * | image | ) | [virtual] |
Set the image to display.
Reimplemented from NIREPvtkViewImage2D.
| void Grid::SetLevel | ( | double | l | ) | [virtual] |
Set/Get window/level for mapping pixels to colors.
Reimplemented from NIREPvtkViewImage2D.
| void Grid::SetLookupTable | ( | vtkScalarsToColors * | lut | ) | [virtual] |
Set/Get a user-defined lookup table to color the image with.
In the case of a shift/scale, one must set the lut range to values without this shift/scale, because the object can be shared by different views.
Due to the same problem as above (shift/scale), one must copy the lut so that it does not change values of the shared object.
Reimplemented from NIREPvtkViewImage2D.
| void Grid::SetOrientation | ( | unsigned int | orientation | ) | [virtual] |
Set the orientation of the image.
| orientation | 0 is XY (axial), 1 is YZ (sagittal), 2 is XZ (coronal). |
Reimplemented from NIREPvtkViewImage2D.
| void Grid::SetWindow | ( | double | w | ) | [virtual] |
Set/Get window/level for mapping pixels to colors.
Reimplemented from NIREPvtkViewImage2D.
| vtkActor * Grid::SyncAddPolyData | ( | vtkPolyData * | polydata, |
| vtkProperty * | property = NULL, |
||
| double | thickness = 0.2 |
||
| ) | [virtual] |
This method is similar to AddDataSet(), except it only works with vtkPolyData. It cuts the polydata using 2 planes defined by the current image slice being visualized and a user-provided thickness (generally the spacing between 2 consecutive slices). For instance, it works nicely with lines: AddDataSet() turns lines into points while AddPolyData() displays lines as short segments.
Reimplemented from NIREPvtkViewImage2D.
| void Grid::UpdateImageActor | ( | ) | [protected] |
Reimplemented from NIREPvtkViewImage2D.
| void Grid::UpdatePosition | ( | void | ) | [virtual] |
Updates the position of the image.
Reimplemented from NIREPvtkViewImage2D.
| Grid::vtkTypeRevisionMacro | ( | Grid | , |
| NIREPvtkViewImage2D | |||
| ) |
gec::Deform<double>* Grid::deform [protected] |