|
NIREP
|
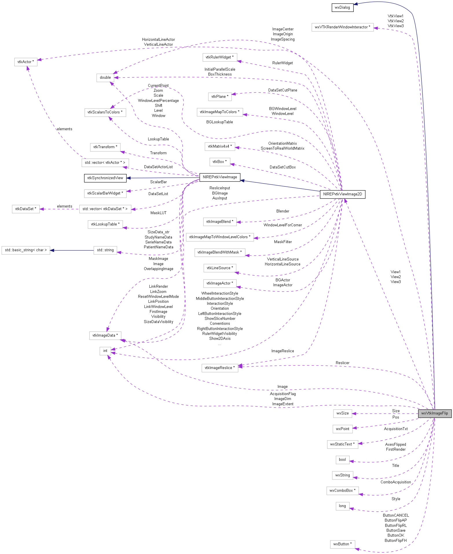
This class is a dialog window that helps flipping
and rotating a 3D Image to correct geometry problems.
It takes a VTK image as input and pops up 3 views of it.
Flipping the image is possible in the 3 orientations.
Rotations are possible by choosing an acquisition flag
.
More...


Public Types | |
| enum | AcquisitionOrientation { ACQ_AXIAL, ACQ_CORONAL, ACQ_SAGITTAL } |
Public Member Functions | |
| unsigned int | GetAcquisitionFlag (void) const |
| bool * | GetAxesFlipped (void) |
| bool | GetAxisFlipped (int i) |
| vtkImageData * | GetImage (void) const |
| method for the widget to request an image | |
| vtkImageData * | GetInput (void) const |
| vtkImageData * | GetOutput (void) const |
| vtkImageReslice * | GetReslicer (void) const |
| double * | GetReslicerAxesOrigin (void) const |
| double * | GetReslicerDirectionCosines (void) const |
| void | OnButtonCANCEL (wxCommandEvent &event) |
| void | OnButtonFlipAP (wxCommandEvent &event) |
| void | OnButtonFlipFH (wxCommandEvent &event) |
| void | OnButtonFlipRL (wxCommandEvent &event) |
| void | OnButtonOK (wxCommandEvent &event) |
| void | OnButtonSave (wxCommandEvent &event) |
| void | OnComboAcquisition (wxCommandEvent &event) |
| template<class TImage > | |
| void | SaveImage (vtkImageData *, const char *) |
| void | SetAcquisitionFlag (unsigned int flag) |
| void | SetAxesFlipped (bool axes[3]) |
| void | SetImage (vtkImageData *image) |
| void | SetInput (vtkImageData *input) |
| void | Synchronize (void) |
| void | UpdateReslicer (void) |
| wxVtkImageFlip (wxWindow *parent, int id, const wxString &title=wxT(""), const wxPoint &pos=wxDefaultPosition, const wxSize &size=wxDefaultSize, long style=wxDEFAULT_DIALOG_STYLE|wxRESIZE_BORDER) | |
| virtual | ~wxVtkImageFlip () |
Public Attributes | |
| wxStaticText * | AcquisitionTxt |
| wxButton * | ButtonCANCEL |
| wxButton * | ButtonFlipAP |
| wxButton * | ButtonFlipFH |
| wxButton * | ButtonFlipRL |
| wxButton * | ButtonOK |
| wxButton * | ButtonSave |
| wxComboBox * | ComboAcquisition |
| wxPoint | Pos |
| wxSize | Size |
| long | Style |
| wxString | Title |
Protected Member Functions | |
| void | DoLayout (void) |
| void | SetProperties (void) |
This class is a dialog window that helps flipping
and rotating a 3D Image to correct geometry problems.
It takes a VTK image as input and pops up 3 views of it.
Flipping the image is possible in the 3 orientations.
Rotations are possible by choosing an acquisition flag
.
You can set the input
SetImage() or SetInput()
Get the flipped image with GetOutput()
Get the acquisiton flag with GetAcquisitionFlag()
Get the axes flipped with GetAxesFlipped()
You can also directly get the vtk reslicer
in order to plug it (for instance before a NIREPvtkViewImage)
with GetReslicer()
| wxVtkImageFlip::wxVtkImageFlip | ( | wxWindow * | parent, |
| int | id, | ||
| const wxString & | title = wxT (""), |
||
| const wxPoint & | pos = wxDefaultPosition, |
||
| const wxSize & | size = wxDefaultSize, |
||
| long | style = wxDEFAULT_DIALOG_STYLE|wxRESIZE_BORDER |
||
| ) |
| wxVtkImageFlip::~wxVtkImageFlip | ( | ) | [virtual] |
| void wxVtkImageFlip::DoLayout | ( | void | ) | [protected] |
| unsigned int wxVtkImageFlip::GetAcquisitionFlag | ( | void | ) | const [inline] |
| bool* wxVtkImageFlip::GetAxesFlipped | ( | void | ) | [inline] |
| bool wxVtkImageFlip::GetAxisFlipped | ( | int | i | ) | [inline] |
| NIREPEvaluator::GetImage | ( | void | ) | const [inline] |
method for the widget to request an image
Get the Output flipped image with this method
| expr | std::string containing the abbreviation or expression to be retrieved (ex: _A3 or diff(_A1, _A2)) |
| vtkImageData* wxVtkImageFlip::GetInput | ( | void | ) | const [inline] |
| vtkImageData* wxVtkImageFlip::GetOutput | ( | void | ) | const [inline] |
| vtkImageReslice* wxVtkImageFlip::GetReslicer | ( | void | ) | const [inline] |
Get the output reslicer
| double* wxVtkImageFlip::GetReslicerAxesOrigin | ( | void | ) | const [inline] |
| double* wxVtkImageFlip::GetReslicerDirectionCosines | ( | void | ) | const [inline] |
| void wxVtkImageFlip::OnButtonCANCEL | ( | wxCommandEvent & | event | ) |
| void wxVtkImageFlip::OnButtonFlipAP | ( | wxCommandEvent & | event | ) |
| void wxVtkImageFlip::OnButtonFlipFH | ( | wxCommandEvent & | event | ) |
| void wxVtkImageFlip::OnButtonFlipRL | ( | wxCommandEvent & | event | ) |
| void wxVtkImageFlip::OnButtonOK | ( | wxCommandEvent & | event | ) |
| void wxVtkImageFlip::OnButtonSave | ( | wxCommandEvent & | event | ) |
| void wxVtkImageFlip::OnComboAcquisition | ( | wxCommandEvent & | event | ) |
| void wxVtkImageFlip::SaveImage | ( | vtkImageData * | , |
| const char * | |||
| ) |
| void wxVtkImageFlip::SetAcquisitionFlag | ( | unsigned int | flag | ) | [inline] |
Get/Set the acquisition orientation flag : 0 : AXIAL 1 : SAGITTAL 2 : CORONAL
| void wxVtkImageFlip::SetAxesFlipped | ( | bool | axes[3] | ) | [inline] |
Get the axes that have been flipped
| void wxVtkImageFlip::SetImage | ( | vtkImageData * | image | ) |
Set the input image to flip with this method
| void wxVtkImageFlip::SetInput | ( | vtkImageData * | input | ) | [inline] |
Set the input image to flip with this method
| void wxVtkImageFlip::SetProperties | ( | void | ) | [protected] |
| void wxVtkImageFlip::Synchronize | ( | void | ) |
| void wxVtkImageFlip::UpdateReslicer | ( | void | ) |
| wxStaticText* wxVtkImageFlip::AcquisitionTxt |
| wxButton* wxVtkImageFlip::ButtonCANCEL |
| wxButton* wxVtkImageFlip::ButtonFlipAP |
| wxButton* wxVtkImageFlip::ButtonFlipFH |
| wxButton* wxVtkImageFlip::ButtonFlipRL |
| wxButton* wxVtkImageFlip::ButtonOK |
| wxButton* wxVtkImageFlip::ButtonSave |
| wxPoint wxVtkImageFlip::Pos |
| wxSize wxVtkImageFlip::Size |
| wxString wxVtkImageFlip::Title |