|
NIREP
|
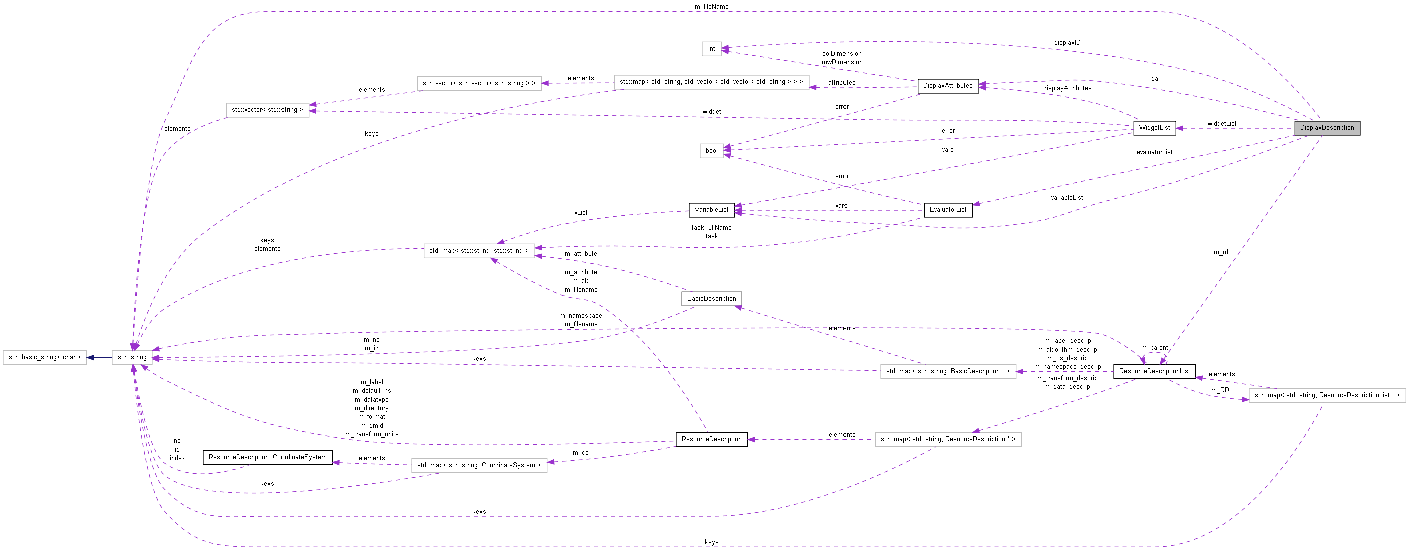
This class holds all the information that is in the display description file and rdl. There are other classes which hold the specific information, but this class holds references to those other classes. By holding the references, we can pass this class around and have all the information about a display. More...

Public Member Functions | |
| DisplayDescription () | |
| DisplayDescription (const std::string &FileName) | |
| DisplayAttributes * | GetDisplayAttributes () |
| int | GetDisplayID () |
| EvaluatorList * | GetEvaluatorList () |
| std::string | GetFileName () |
| ResourceDescriptionList * | GetRDL () |
| VariableList * | GetVariableList () |
| WidgetList * | GetWidgetList () |
| int | Read (std::string FileName) |
| void | SetRDL (ResourceDescriptionList *rdl) |
| int | Validate () |
| ~DisplayDescription () | |
This class holds all the information that is in the display description file and rdl. There are other classes which hold the specific information, but this class holds references to those other classes. By holding the references, we can pass this class around and have all the information about a display.
| DisplayDescription::DisplayDescription | ( | ) | [inline] |
| DisplayDescription::DisplayDescription | ( | const std::string & | FileName | ) | [inline] |
| DisplayDescription::~DisplayDescription | ( | ) | [inline] |
| DisplayAttributes* DisplayDescription::GetDisplayAttributes | ( | ) | [inline] |
| DisplayDescription::GetDisplayID | ( | ) | [inline] |
| DisplayDescription::GetEvaluatorList | ( | ) | [inline] |
| std::string DisplayDescription::GetFileName | ( | ) | [inline] |
| ResourceDescriptionList* DisplayDescription::GetRDL | ( | ) | [inline] |
| DisplayDescription::GetVariableList | ( | ) | [inline] |
| DisplayDescription::GetWidgetList | ( | ) | [inline] |
| int DisplayDescription::Read | ( | std::string | FileName | ) |
| void DisplayDescription::SetRDL | ( | ResourceDescriptionList * | rdl | ) | [inline] |
| DisplayDescription::Validate | ( | ) |